Dans son guide de rédaction de livres « Your book starts here », Mary Carroll Moore présente plusieurs trucs pratiques, dont la façon de structurer le plan d’un livre à l’aide d’un scénarimage en W (W storyboard). Elle a également réalisé une vidéo (en anglais) dans laquelle elle explique cette méthode.
Procédure de scénarimage
Le scénarimage en W montre comment les sujets d’un livre peuvent être canalisés en une série d’événements ordonnés de façon à maintenir l’intérêt du lecteur. Ce procédé peut être employé aussi bien pour un récit de fiction, qu’un mémoire ou un guide pratique.
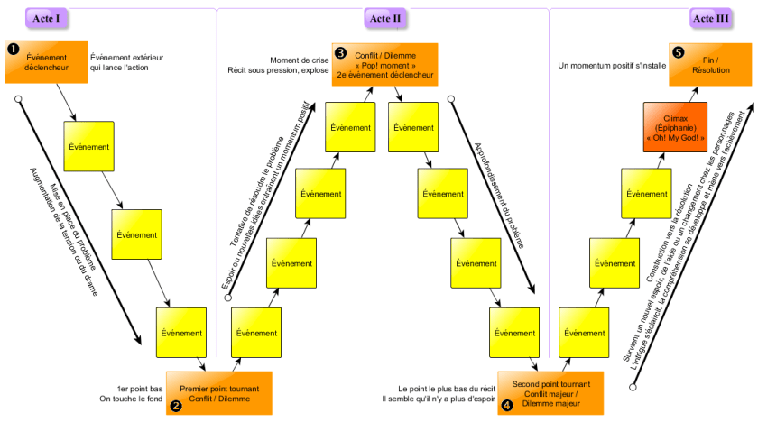
Il utilise une structure en trois actes. L’Acte I est l’introduction, donc le début de l’histoire, et est associé à la première branche du W. L’Acte II, le développement et la plus grande section du livre, est représenté par les deux branches centrales du W. Puis la dernière branche constitue l’Acte III, la conclusion.
Modèle général de scénarimage en W

Note : Ce diagramme a été conçu à l’aide de yEd Graph Editor, un logiciel gratuit pour la création d’organigrammes et de schémas de procédés.
.
Résumé de la marche à suivre :
Faire une séance de remue-méninges et dresser la liste d’une vingtaine de sujets à couvrir ou d’événements principaux ; cela devient une liste d’«îlots». Résumer chaque îlot sur un papillon adhésif amovible (Post-it).
Tracer un large W sur un grand carton. Parmi les îlots, trouver les cinq point les plus importants du livre, ceux qui représentent les hauts et les bas dans la structure en W :
- Le point (1) est l’événement déclencheur, l’événement extérieur qui lance l’action. Le récit dévale ensuite vers le premier point bas du livre ; le problème se met en place et la tension augmente.
- Le point (2) est le premier point tournant. De là, l’histoire reprend une pente montante grâce à de nouveaux événements qui apportent de l’espoir ; les personnages tentent de résoudre le problème.
- Le point (3) est le prochain moment de crise, le point de non-retour ; le récit est sous pression, puis explose. D’autres événements approfondissent le problème et entraînent une nouvelle descente.
- Le point (4) marque le moment le plus bas du livre ; la situation semble sans issue. Puis, soudain s’opèrent des changements ou arrive de l’aide inespérée. La solution se présente, l’intrigue se dénoue.
- Le point (5) est l’étape finale du livre. Peu avant la fin, il peut survenir une «épiphanie» ; un climax, une surprise qui mène à l’achèvement. Le problème est enfin résolu et le calme s’installe.
Positionner par la suite les autres îlots (événements) sur les branches du W selon qu’ils entraînent un rythme négatif ou positif. Tâcher de relativement bien les répartir entre les quatre branches, afin d’avoir une histoire balancée. Revoir leur position au besoin. S’assurer que les événements s’enchaînent de telle sorte que le récit «coule bien», qu’il soit logique tout en maintenant l’intérêt.
On obtient ainsi une carte visuelle du trajet d’écriture. Bon périple !